Контроллер MicroNC предназначен для управления лазерным гравировальным оборудованием с приводами работающими по протоколу step/dir. Контроллер работает автономно(без компьютера). Программы запускаются с SD флеш карты на которую предварительно записываются при помощи ПК.
Поддерживаемые команды: G0 - быстрый ход. Перемещение в запрограммированную точку с максимальной скоростью (например, с наибольшей скоростью подачи). Предварительно запрограммированная скорость перемещения игнорируется, но не отменяется. Перемещения по осям координат могут быть координированы. G01 — линейная интерполяция, скорость задается параметром F. Вид управления, при котором обеспечивается постоянное отношение между скоростями по осям координат, пропорциональное отношению между расстояниями, на которые должен переместиться исполнительный орган станка по двум или трем осям координат одновременно. G04 — пауза после кадров движения. Пауза задается в параметре P в мс. 1сек=1000мс. Максимальная пауза 65535мс. G20 - переключение в дюймовую систему исчисления. G21 - переключение в метрическую систему исчисления. При включении ЧПУ Контроллера активна G21. G28 - Отправить станок в дом по осям XYZ. G92 - Задать координаты в текущей позиции. M0 - Технологический останов. Ожидание нажатия кнопки ESC. M2 - Конец файла УП. M3 - Включить лазер. M5 - Выключить лазер. M30 - Конец файла УП. M40 - Включение режима гравировки по точкам. M41 - Выключение режима гравировки по точкам. M50 - Включение режима кратковременного включения лазера при гравировании точками. M51 - Выключение режима кратковременного включения лазера при гравировании точками. M99 - Команда активирует функцию записи всех настроек контроллера на заводские.

Если контроллер планируется использовать без интерфейсной платы то подключение механических концевиков следует подключать по следующей схеме. При этом на каждую ось можно подключить по два концевика установив их с каждой стороны оси. Это дает возможность настроить любой из четырех углов станка как домашняя позиция HOME. Также концевики будут играть роль ограничительных и останавливать оси в случае наезда на любой из концевиков в ручном режиме перемещения.




Настройка микрошага на драйверах DRV8825.
High - перемычка установлена.Low - перемычка отсутствует.

Как установить ток двигателя на DRV8825.
Ток двигателя устанавливается путем выставления требуемого напряжения построечным резистором на драйвере. Результирующие напряжение вычисляется по формуле U=Im/2, где U напряжение на резисторе, а Im ток двигателя. Соответственно например для двигателя с током обмоток 1,8А потребуется выставить напряжение на резисторе 0,9В.

Вариант подключения к контроллеру двух осей и лазерного модуля.
Интерфейсная плата PDF
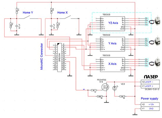
Вариант подключения к контроллеру двух осей на TB6560 и лазерного модуля.
Подключение на TB6560 PDF При подключении соблюдайте номиналы резисторов на делителях концевиков. При номиналах 10кОм и 5,6кОм на вход контроллера будет подаваться высокий уровень около 4,3в при подтяжке от источника питания +12в.
3Д модель корпуса для печати на 3д принтере.
Скачать корпус для MicroNC в формате STL для печати